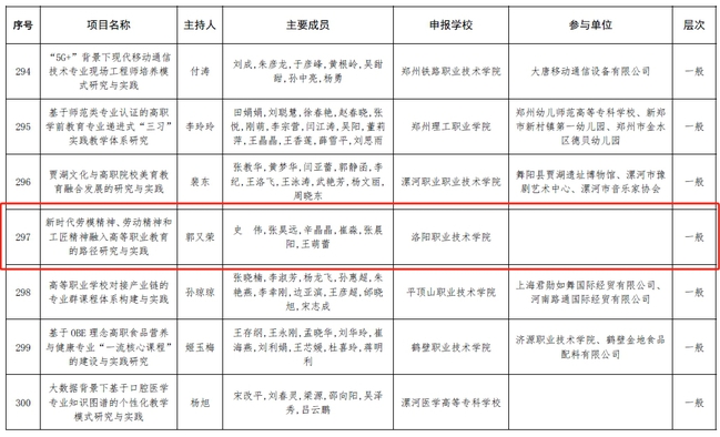
河南省高等教育教学改革研究与实践项目是进一步推动高等教育高质量发展,深化高等教育教学改革,提高人才培养质量的重要举措。近日从河南省教育厅获悉,我院院长郭又荣主持申报课题《新时代劳模精神、劳动精神和工匠精神融入高等职业教育的路径研究与实践》获批2024年度河南省高等教育教学改革研究与实践项目高等职业教育类立项,取得了我院在省部级教研课题立项的突破。

撰稿:张晨阳
审核:田应功 刘晓伟
上一篇:下一篇:
河南省高等教育教学改革研究与实践项目是进一步推动高等教育高质量发展,深化高等教育教学改革,提高人才培养质量的重要举措。近日从河南省教育厅获悉,我院院长郭又荣主持申报课题《新时代劳模精神、劳动精神和工匠精神融入高等职业教育的路径研究与实践》获批2024年度河南省高等教育教学改革研究与实践项目高等职业教育类立项,取得了我院在省部级教研课题立项的突破。

撰稿:张晨阳
审核:田应功 刘晓伟