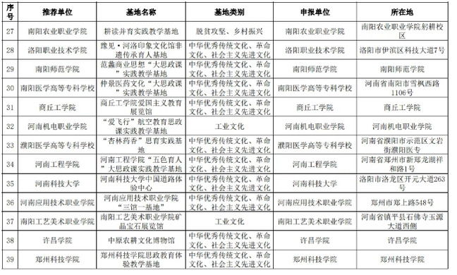
近日,河南省教育厅公布省级“大思政课”实践教学基地名单,我院申报的豫见·河洛印象文化馆非物质文化遗产传承育人基地成功获批。该基地深度融合河洛地区非物质文化遗产资源与思想政治教育,成为我省高职院校文旅类专业思政育人的创新标杆。
近两年来,我院在豫见·河洛印象文化馆原有建筑布局基础上,以深入学习贯彻习近平新时代中国特色社会主义思想为主线,坚持“保护优先、保用结合、以用促保、精准施策”的理念,以“观、享、融、育”为宗旨,将文化馆设为河洛食事厅、河洛茶韵厅、“豫见河洛”非物质文化遗产厅和“洛职之礼”文创厅,通过充分挖掘本身文物建筑的价值,以各种形式、活动展现河洛地区丰富的文化底蕴,打造集“河洛文化展示与传承、教育与研学、体验与互动、研究与学术、交流与推广”五大功能于一体的“大思政课”实践教学基地,最终通过河南省教育厅评选。




撰稿:张晨阳
审核:田应功
上一篇:下一篇:

